Este artículo no está disponible en Spanish (Latin America); accede a la versión en Portuguese (BR).
Anymarket trabaja con 2 parámetros para establecer los límites de descuento:
- Descuento máximo por marketplace
- Parámetro "Margen de descuento de seguridad", situado en: Configuración >Parámetros

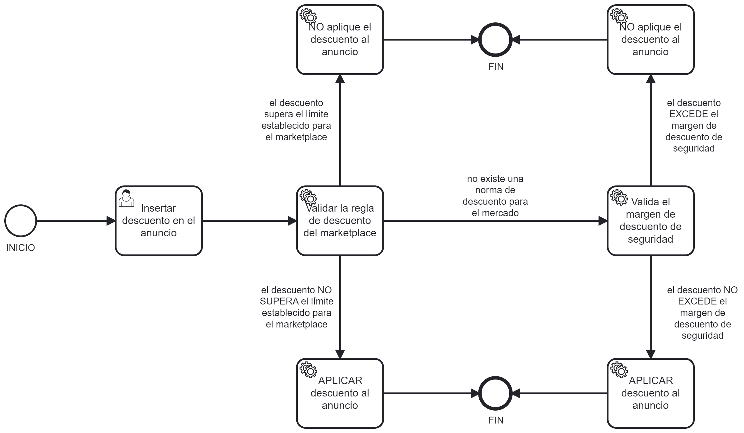
Una vez que tengamos claro dónde y cuáles son los ajustes que limitan el descuento máximo permitido por anuncio, es importante poner en claro la regla de aplicabilidad. El siguiente diagrama de flujo ilustra cómo Anymarket utiliza actualmente esta regla:

El flujo ilustrado anteriormente indica las siguientes reglas:
- El primer test de límite de descuento que realiza Anymarket es sobre la configuración de descuento máximo por marketplace: Vea los límites configurados aquí. Si encuentra un límite configurado para el canal donde se está enviando el nuevo precio, se aplican las siguientes reglas:
- Si el nuevo precio no supera el límite establecido para el marketplace, Anymarket permite que se aplique el descuento;
- Si el nuevo precio supera el límite establecido para el marketplace, Anymarket no permite que se aplique el descuento;
- El segundo test de límite de descuento que realiza Anymarket se encuentra en el "margen de descuento de seguridad", situado en: Configuración > Parámetros. Es importante tener en cuenta que el valor configurado aquí sólo se valida si no se aplica el primer test:
- Si el nuevo precio no supera el límite establecido en los parámetros, Anymarket permite que se aplique el descuento;
- Si el nuevo precio no supera el límite establecido en los parámetros, Anymarket no permite que se aplique el descuento;
¿Le fue útil este artículo?
¡Qué bueno!
Gracias por sus comentarios
¡Sentimos mucho no haber sido de ayuda!
Gracias por sus comentarios
Comentarios enviados
Agradecemos su iniciativa, e intentaremos corregir el artículo